Interoperability contracts determine what your models can learn from
Healthcare ML is downstream of healthcare interoperability. Before a model sees a feature vector, a set of standards decides how admissions, medications, lab results, reports, or images are represented and transported.
A useful mental model is to separate standards by job: HL7 v2 defines event-oriented application messages, FHIR defines resource-based clinical exchange, DICOM defines imaging objects and services, and OMOP defines the harmonized analytical model often used after records are normalized for observational work.
The HL7 v2 Control chapter is worth remembering because it defines abstract messages, delimiter-based encoding, and acknowledgment behavior at the application boundary. That is why HL7 v2 feeds are operationally rich but usually need normalization before analytics or ML feature extraction.
The official FHIR architectural overview makes an important point that generic API summaries often hide: FHIR is a layered resource framework with conformance, terminology, documents, and workflow capabilities around the core clinical resources. That is why FHIR pipelines often feel more composable than message parsing alone.
What each major health-data standard contributes to ML and data science
| Standard | Primary role | Typical shape | ML implication |
|---|---|---|---|
| HL7 v2 | Transactional hospital messaging | Event-driven delimited messages | Rich operational history, but highly variable and often preprocessing-heavy |
| FHIR | Resource-based clinical exchange | JSON or XML REST resources | More queryable and modular for cloud-native pipelines and app integration |
| DICOM | Imaging storage and transport | Pixel payload plus metadata | Supports computer vision with acquisition context and provenance |
| OMOP CDM | Observational analytics harmonization | Standardized relational model | Makes cross-site cohorts and longitudinal analysis more reproducible |
FHIR Observation example
A simplified FHIR Observation illustrating why resource-oriented JSON is easier to annotate and extract than ad hoc message parsing.
Click on an annotation to highlight it in the JSON
HL7 v2.8.2 Control chapter
Official HL7 v2 Control chapter defining abstract messages, delimiters, acknowledgments, and generic application-level messaging rules.
Review HL7 v2 control rulesHL7 FHIR architectural overview
Official HL7 architectural overview of FHIR resource layering, REST exchange patterns, and conformance structure.
Review the FHIR architectureHL7 FHIR Observation resource
Official HL7 specification page for the Observation resource used in the example payload.
Review the Observation resourceImaging AI depends on both pixels and metadata
Imaging AI is not only about tensors extracted from scans. The DICOM contract also carries scanner settings, series structure, study identifiers, timing, and modality metadata that influence curation, labeling, quality checks, and deployment packaging.
That matters because site-to-site imaging variation is often caused by acquisition protocol differences rather than the disease process alone. A technically correct imaging pipeline therefore preserves provenance instead of stripping it away too early.
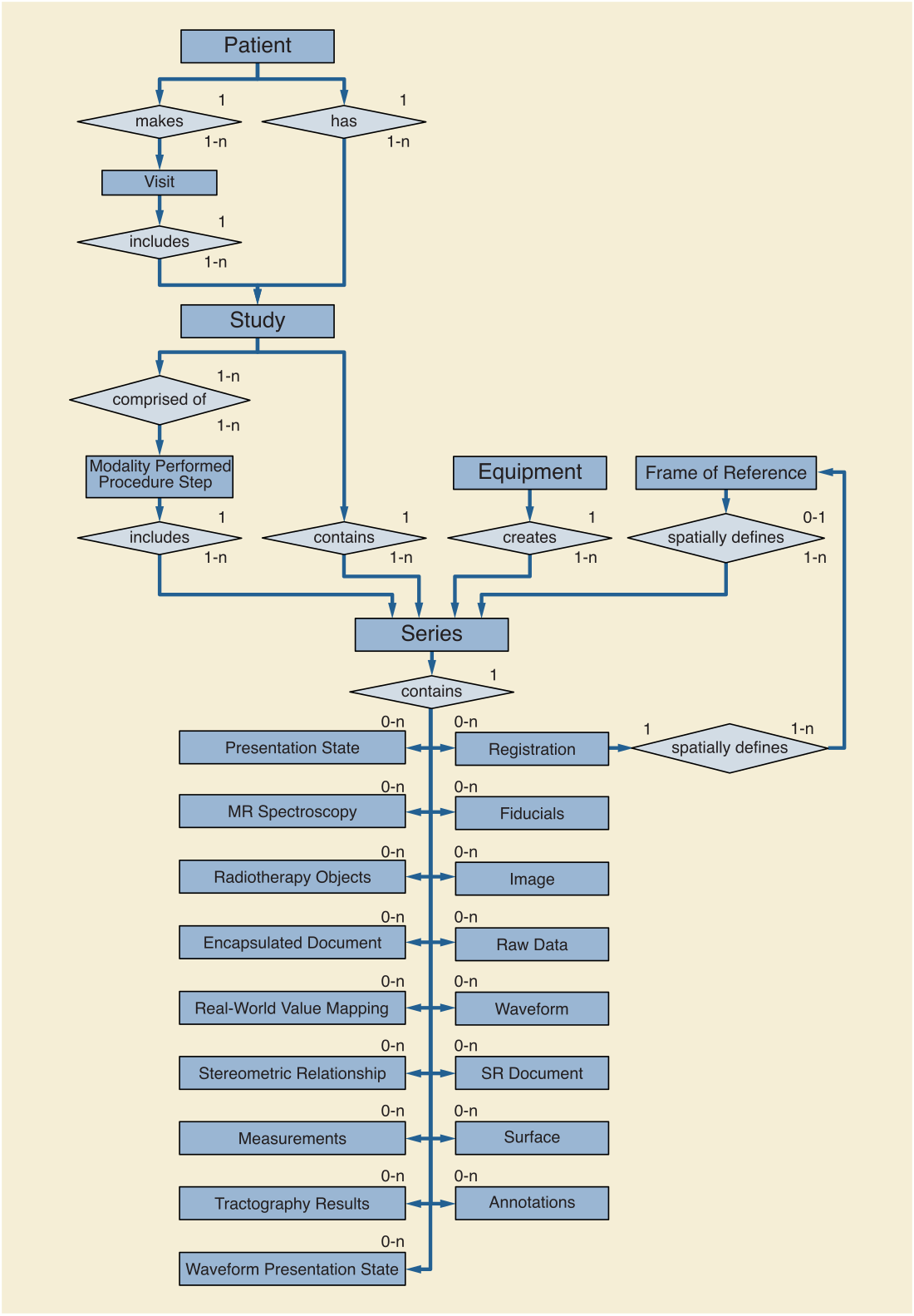
The DICOM information model makes that hierarchy explicit: patients have studies, studies are composed of series, and series contain image and other composite instances alongside equipment and frame-of-reference context. That structure is exactly what imaging curation, label linkage, and later deployment audits rely on.
DICOM PS3.3 Chapter 7 model of the real world
Official DICOM chapter showing how patients, studies, series, images, reports, and related objects are modeled.
Review the DICOM information modelAnalytics harmonization turns transactions into longitudinal evidence
FHIR is excellent for transactional exchange and application integration, but observational analytics often needs a different shape. OMOP gives data scientists a harmonized analytical substrate for cohorts, utilization patterns, comparative effectiveness studies, and surveillance logic.
The official OMOP CDM v5.4 diagram is useful because it shows that harmonization is not just a stack of event tables. Standard vocabularies, derived eras, results schemas, and metadata tables all sit alongside the core person-centered facts, which is why OMOP-based analytics work needs terminology and derivation discipline rather than only ETL plumbing.
Operational exchange to analytical harmonization
Loading diagram...
OHDSI Common Data Model v5.4
Official OMOP CDM v5.4 documentation describing the analytical schema, vocabularies, derived elements, and results structure used in observational health research.
Review the OMOP modelKnowledge Check
Test your understanding with this quiz. You need to answer all questions correctly to mark this section as complete.