On AWS, keep the healthcare data plane separate from the generation plane
The AWS healthcare GenAI pattern is strongest when it separates data custody from text generation. HealthLake can hold the structured FHIR view, while Bedrock handles model access and orchestration. That separation makes it easier to decide which data is authoritative, what gets retrieved, and which services are allowed to see patient context.
This is also where teams should resist generic “vectorize everything” advice. If the source question is about medications, observations, or encounters, HealthLake-grade structured retrieval is usually more defensible than starting with a broad document embedding layer.
Typical AWS building blocks in a healthcare GenAI design
| Layer | Primary AWS service | Role |
|---|---|---|
| Structured data plane | AWS HealthLake | FHIR storage, search, and standards-based access |
| Model and orchestration plane | Amazon Bedrock | Model access, tool use, retrieval orchestration, and guardrails |
| Assistive documentation | AWS HealthScribe | Managed ambient-note generation where region fit is acceptable |
| Application control plane | App, IAM, logging, and private networking | Permissioning, review UI, auditing, and release controls |
AWS HealthLake
Official AWS developer-guide page describing HealthLake as a managed service for storing, transforming, and analyzing health data.
Review AWS HealthLakeAWS HealthLake endpoints and quotas
AWS developer-guide page listing region-specific HealthLake endpoints, including the Sydney endpoint in `ap-southeast-2`.
Review HealthLake regional detailsBedrock is strongest as a grounded orchestrator, not a detached chatbot
Grounded AWS healthcare GenAI pattern
Loading diagram...
AWS is steadily adding more agentic and retrieval features to Bedrock, but the clinical architecture should still remain explicit. Decide which tools a model can call, which data stores are in scope, and which outputs require a human approver before the system commits anything authoritative.
The most useful Bedrock pattern here is not “let the agent do anything.” It is the action-group contract model: define an OpenAPI schema or other constrained tool surface, bind it to controlled execution logic, and keep only the minimum set of healthcare actions available to the agent. That makes tool access reviewable at design time instead of leaving it to prompt wording alone.
Amazon Bedrock Guardrails
Official Bedrock documentation for guardrails, content filters, and policy controls.
Review Bedrock GuardrailsHow Amazon Bedrock Agents work
Official Amazon Bedrock documentation explaining action groups, schemas, Lambda-backed operations, and knowledge bases at build time and runtime.
Review Bedrock agent contractsBuilding healthcare AI agents with the HealthLake MCP server
AWS blog showing a natural-language-to-FHIR agent pattern using the open-source HealthLake MCP server.
Review the MCP server patternAWS solution patterns map cleanly to healthcare knowledge-base and support assistants
The AWS Solutions Library pages are more useful than generic cloud-marketing summaries because they show concrete combinations of search, agent routing, knowledge-base sync, and enterprise-tool access. In healthcare, those patterns are strongest when they stay assistive: answer from approved content, draft a response, and hand off before any high-impact action.
The engineering knowledge-assistant guidance is especially relevant to healthcare operations. It combines standard retrieval with a graph-aware path, which is helpful when an answer depends on linked policy entities such as payer criteria, referral rules, service lines, formularies, and program ownership rather than on one semantically similar passage.
Reusable AWS solution patterns and their healthcare translation
| AWS pattern | Core architecture signal | Healthcare adaptation | Required checkpoint |
|---|---|---|---|
| Engineering knowledge assistant | Bedrock Knowledge Bases with RAG, GraphRAG, and enterprise tool access | Internal assistant for referral rules, care-pathway policies, operational SOPs, payer criteria, and staff knowledge lookup | Staff inspect citations and policy owners govern the corpus before reuse |
| Hyper-personalized customer experience | Supervisor agent coordinating specialized agents and search services | Patient-access, benefits, billing, navigation, or preparation assistant for bounded administrative journeys | Escalate before booking, payment, identity resolution, or clinical advice |
Building Agentic AI powered Engineering Knowledge Assistants on AWS
AWS Solutions Library guidance with the GraphRAG knowledge-base and AgentCore-hosting reference diagrams.
Review the knowledge-assistant guidanceBuilding Agentic AI powered Hyper-Personalized Customer Experience on AWS
AWS Solutions Library guidance showing multi-agent support-routing and alternative AgentCore hosting for customer-facing assistance.
Review the support-assistant guidanceA shared Bedrock stack can support multiple patient contact centers without duplicating AI tooling
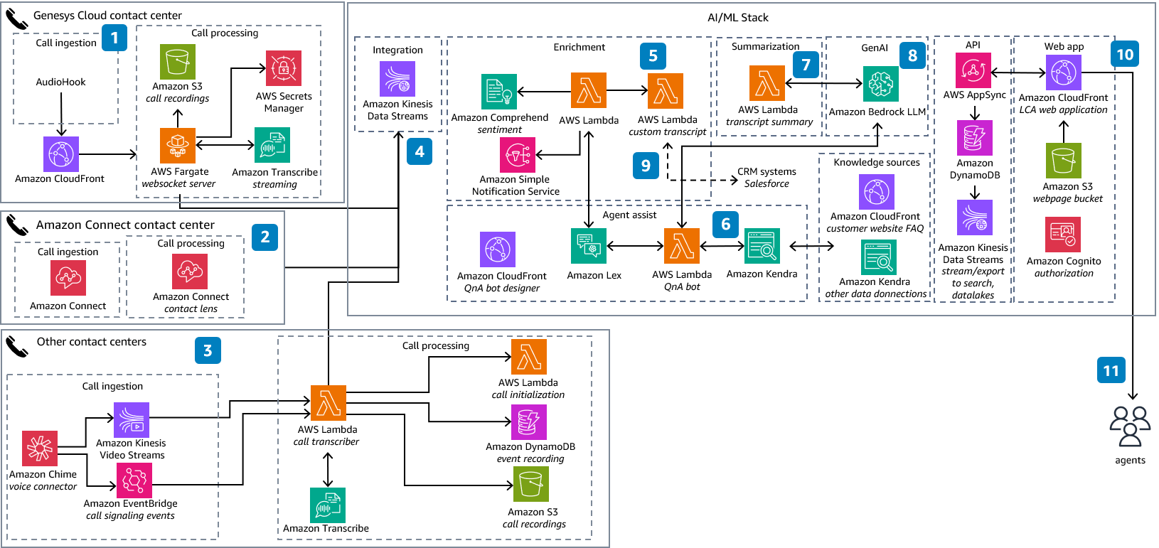
AWS’s multi-contact-center Bedrock architecture is highly relevant for healthcare networks that inherit several patient-access stacks across brands, business units, or acquisitions. The design keeps vendor-specific ingestion at the edge, then centralizes transcript streaming, sentiment analysis, agent assist, call summarization, and downstream updates in one shared AI/ML layer.
The source page is specific about the pattern: Genesys arrives through AudioHook and Amazon Transcribe, Amazon Connect uses Contact Lens, other SIPREC-capable centers can flow through Amazon Chime Voice Connector, and all transcripts stream into Amazon Kinesis Data Streams. Lambda then coordinates Comprehend sentiment analysis, Lex plus Kendra agent assist, post-call summarization, and CRM updates through AppSync-backed dashboards and downstream systems.
Keep contact-center summaries operational unless review rules say otherwise
For patient-access, billing, scheduling, or nurse-line workflows, summaries should usually land in CRM, work queues, or draft follow-up tasks first. Treat EHR writeback as a separate approval boundary.
What the multi-contact-center AWS architecture teaches healthcare teams
| Control point | Architecture role | Healthcare example |
|---|---|---|
| Multi-vendor ingestion | Preserve local contact-center choices while standardizing the AI layer behind them | Centralize AI for hospital scheduling, billing, and specialty-access lines without replatforming every call center first |
| Real-time agent assist | Use live transcripts plus approved knowledge retrieval to guide staff during the call | Surface prep instructions, referral rules, benefit scripts, or escalation prompts while a patient-access agent is speaking |
| Post-call summarization and CRM update | Generate a call summary after completion and route it to operational systems | Create reviewed follow-up notes, tasks, or Salesforce-style case updates instead of asking staff to retype every call |
| Shared supervisor dashboard | Expose live call status, transcripts, and analytics through a secure application layer | Give supervisors a near real-time patient-access view across multiple centers and service lines |
Powering Multiple Contact Centers with GenAI Using Amazon Bedrock
AWS Architecture Diagram page showing multi-vendor contact-center ingestion, shared transcript processing, Bedrock-powered summarization, agent assist, and CRM updates.
Review the contact-center architectureResearch and summarization assistants need a secure runtime, not just a prompt
The AWS agentic AI research platform is a strong pattern for healthcare document summarization when the real job is evidence synthesis rather than direct workflow execution. The architecture uses an authenticated web front end, a containerized agent runtime on Amazon ECS and Fargate, Amazon Bedrock, Bedrock Knowledge Bases, and a controlled tool set for search, file handling, and code execution.
In healthcare, that pattern fits internal policy-diff briefings, literature surveillance, protocol comparison, payer-policy change summaries, or large referral-packet synthesis. The output should remain a cited briefing or draft memo that a human reviewer approves before the content informs operations, communication, or clinical work.
Summaries should stay evidentiary
A summarization assistant is most defensible when it cites the underlying policy, article, or packet sections it used and clearly separates internal sources from external web retrieval.
Agentic AI Research Platform on AWS
AWS Solutions Library guidance showing a secure research-assistant runtime with Bedrock, ECS/Fargate, knowledge bases, and controlled tools.
Review the research-platform guidanceRegional and product boundaries still decide the final design
AWS healthcare GenAI services do not all have the same regional footprint. HealthLake has a Sydney presence, and Bedrock publishes region-specific endpoints. HealthScribe, however, is currently available in US East (N. Virginia), which creates an immediate design checkpoint for organizations with strict residency or sovereign-data requirements.
The regional review should be done at the model-family level, not just the service level. Bedrock might be present in a region while a specific foundation model or agent feature is not, so a real production checklist has to match the chosen model, the orchestration feature, and the healthcare data path against the same residency policy.
Do not assume one-region parity
Before promising a feature to a healthcare customer, verify where each service actually runs, what data leaves the region, and whether the model interaction is allowed under the organization’s legal and governance posture.
Endpoints supported by Amazon Bedrock
AWS documentation describing region-specific Bedrock endpoints and inference interfaces.
Review Bedrock endpointsModel support by AWS Region in Amazon Bedrock
AWS documentation showing which Bedrock model families are available in each Region, including Sydney support variation by model.
Review Bedrock region supportAWS HealthScribe service availability
AWS developer-guide page showing HealthScribe availability in US East (N. Virginia) and its assistive-review requirement.
Review HealthScribe boundariesKnowledge Check
Test your understanding with this quiz. You need to answer all questions correctly to mark this section as complete.